
服务热线
联系电话

产品介绍
DS-7900N-K4系列为海康威视自主研发的新一代NVR(Net Video Recoder)产品,支持网络视频接入。它融合了多项专利技术,采用了多项IT高新技术,如视音频编解码技术、嵌入式系统技术、存储技术、网络技术和智能技术等。它支持4K超高清显示。它既可作为NVR进行本地独立工作,也可联网组成一个强大的安全防范系统。
DS-7900N-K4系列网络硬盘录像机可广泛应用于金融、公安、部队、电信、交通、电力、教育、水利等领域的安全防范。
订货型号
DS-7908N-K4
DS-7916N-K4
DS-7932N-K4
功能特性
可接驳符合ONVIF、PSIA、RTSP标准及众多主流厂商(ACTI、ARECONT、AXIS、Bosch、Brickcom、Canon、Panasonic、PELCO、SAMSUNG、SANYO、SONY、Vivotek、ZAVIO)的网络摄像机;
最大支持600万像素高清网络视频的预览、存储与回放;
支持IP设备集中管理,包括IP设备参数配置、信息的导入/导出和升级等功能;
支持最新H.265高效视频编码码流,支持H.265、H.264、MPEG4 IP设备混合接入;
支持HDMI与VGA同源输出,支持HDMI接口4K超高清显示输出,支持VGA接口高清1080p显示输出;
便捷的UI操作界面,支持一键添加IP设备以及一键开启录像功能;支持录像文件按时间打包;
支持智能搜索、回放及备份功能,有效提高录像检索与回放效率;
支持即时回放功能,在预览画面下对指定通道的当前录像进行回放,并且不影响其他通道预览;
支持最大8/16/16路同步回放和多路同步倒放;
支持硬盘配额和硬盘盘组存储模式,可对不同通道分配不同的录像保存容量或周期;
支持假日录像;
支持4个SATA接口;
支持萤石云服务,可一键配置上网;
支持网络检测(网络流量监控、网络抓包、网络资源统计)功能;
支持GB28181、Ehome协议接入平台。
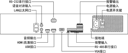
物理接口
DS-7900N-K4
典型应用

| 视音频输入 |
|
||||||||||||
| 视音频输出 |
|
||||||||||||
| 视音频编解码参数 |
|
||||||||||||
| 录像管理 |
|
||||||||||||
| 硬盘驱动器 |
|
||||||||||||
| 外部接口 |
|
||||||||||||
| 网络管理 |
|
||||||||||||
| 其他 |
|
请您留言
四川盛美天成智能科技有限公司
028-87445790